飞检!3家药企被收回GSP,3药企因生产假药遭罚

时间:8年前 (2018-05-04)来源:怀孕期阅读量: 184

导读:

四川南充3家药店被撤销GSP证书

近日,四川省南充市药监局发布公告,撤销了南充市高坪区顺心大药房、南充市嘉陵区良齐大药房、南充市嘉陵区汇通医药零售连锁嘉陵第23加盟店等3家药店的GSP证书。

据了解,今年1月份南充市共6家药品经营企业接受省局飞行检查,飞检组移交违反《药品经营质量管理规范》案件4件,由各辖区稽查队立案限时调查处理。经过调查,南充市高坪区顺心大药房、南充市嘉陵区良齐大药房、南充市嘉陵区汇通医药零售连锁嘉陵第23加盟店3家药品零售企业严重违反《药品经营质量管理规范》,依法作出撤销GSP证书处罚。

为强力推进药品流通领域专项整治行动,促使整治工作取得实效,近日,南充市药监局相继出台了《撤销GSP认证证书程序规定》、《药品经营企业飞行检查实施方案》等指导性文件,充分体现了南充市局出重拳,下狠手的信心和决心。对于飞行检查中严重违反《药品经营质量管理规范》的经营企业,市局将按程序分期分批撤证。
自3月份开始,全市将密集展开飞行检查,力促药品经营企业严格执行国家总局《药品经营质量管理规范现场检查指导原则》。

银杏叶又上黑榜

日前,河北省药监局公布2016年行政处罚案件信息公开表(第一批),河北天成药业等3家药企因使用不合格银杏叶提取物生产假药或假劣药,被没收违法所得并被罚款。总局今天又发布关于银杏叶公告
1
河北天成药业股份有限公司
  • 案件名称:河北天成药业股份有限公司涉嫌使用不合格银杏叶提取物生产药品案

  • 违法事实:使用不合格银杏叶提取物生产假药

  • 行政处罚的种类和依据:《中华人民共和国药品管理法法》第七十三条、《中华人民共和国行政处罚法》第二十七条第一款第(一)项

  • 处罚结果:没收违法所得150556元,并处货值金额159404元两倍罚款318808减轻至一倍,罚没共计309960元

  • 行政处罚的履行方式和期限:主动履行,2016年3月5日

  • 作出行政处罚的机关和日期:河北省食品药品监督管理局,2016年2月19日

2
涿州市东乐制药有限公司
  • 案件名称:涿州市东乐制药有限公司涉嫌使用不合格银杏叶提取物生产药品案

  • 违法事实:使用不合格银杏叶提取物生产假劣药

  • 行政处罚的种类和依据:《中华人民共和国药品管理法法》第七十三条、《中华人民共和国行政处罚法》第二十七条第一款第(一)项

  • 处罚结果:没收违法所得259589.8元及违法生产的假劣药品,并处货值金额906951元两倍罚款1813092减轻至一倍,罚没共计1166540.8元

  • 行政处罚的履行方式和期限:主动履行,2016年3月2日

  • 作出行政处罚的机关和日期:河北省食品药品监督管理局,2016年2月16日

3
唐山市福乐药业有限公司
  • 案件名称:唐山市福乐药业有限公司涉嫌使用不合格银杏叶提取物生产药品案

  • 违法事实:使用不合格银杏叶提取物生产假药

  • 行政处罚的种类和依据:《中华人民共和国药品管理法法》第七十三条、《中华人民共和国行政处罚法》第二十七条第一款第(一)项

  • 处罚结果:没收违法所得1169983.6元及违法生产的假药,并处货值金额3189145.95元两倍罚款6378291.9元减轻至一倍,罚没共计4359129.55元

  • 行政处罚的履行方式和期限:主动履行,2016年3月3日

  • 作出行政处罚的机关和日期:河北省食品药品监督管理局,2016年2月17日

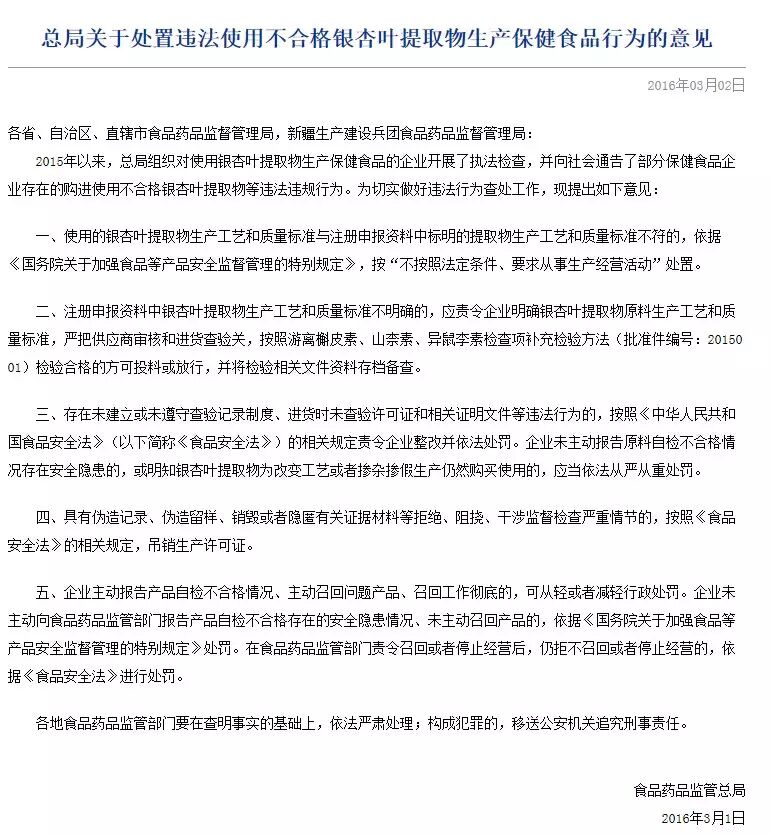
总局相关通告:

来源“:医药观察家及药监局官网

医药|吐槽|百科|养生|杂谈

医药圈最有意思公众号

投稿联系QQ:2674380108


年后选产品!!!点下面!!!


最新文章

网友跟帖

关于我们 | 联系我们 | 版权申明 | 免责声明1111

本站所收录作品、热点评论等信息部分来源互联网,目的只是为了系统归纳学习和传递资讯!

免责申明:所有作品版权归原创作者所有,与本站立场无关,如不慎侵犯了你的权益,请联系我们告知,我们将做删除处理!

Copyright 2017-2018 怀孕期 版权所有 湘ICP备15012852号