政策 | 泉州市卫计委关于进一步规范计划生育审核工作的通知

时间:8年前 (2018-03-07)来源:怀孕期阅读量: 663

导读:

泉州市卫计委关于进一步

规范计划生育审核工作的通知

泉卫计政法〔2018〕1号

各县(市、区)卫计局、泉州开发区社会事业局、泉州台商投资区民生保障局:

为加快推进计划生育服务管理改革,进一步简化计划生育审核环节和手续,方便干部群众办事。经研究,决定进一步规范全市计划生育审核工作。有关事项通知如下:


(一)个人事项:推荐村(居)两委班子成员、劳动模范、各类先进个人以及各级党代表、人大代表和政协委员候选人,招工、录用、晋职晋级、调动和入党。

除上述事项外,个人需要计生证明的,按照《福建省卫生计生委关于规范计划生育证明的通知》(闽卫指导函〔2017〕688号)规定予以办理。

(二)集体事项:参评精神文明先进单位或者其他荣誉称号。


办理程序和材料

(一)个人事项办理程序

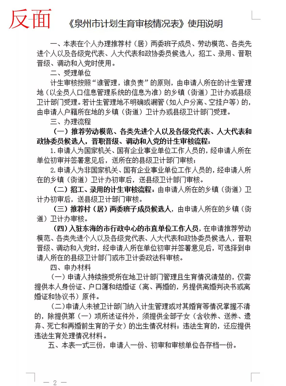
1.填写表格。申请人如实填写《泉州市计划生育审核情况表》(详见附件)并承诺签名后,按照审核流程递交《泉州市计划生育审核情况表》和相关材料。表格可向县乡两级卫计部门服务窗口领取,或登录市县两级卫计部门网站下载

2.审核流程

(1)推荐劳动模范、各类先进个人以及各级党代表、人大代表和政协委员候选人,晋职晋级、调动和入党的计生审核流程:

申请人为国家机关、国有企业事业单位工作人员的,经申请人所在单位初审并签署意见后,送所在的县级卫计部门审核;

申请人为非国家机关、国有企业事业单位工作人员的,经申请人所在的乡镇(街道)卫计办初审后,送县级卫计部门审核。

(2)招工、录用的计生审核流程:由申请人所在的乡镇(街道)卫计办初审后,送县级卫计部门审核。

县级卫计部门要将上述第(1)、(2)条中涉及市级及以上事项的审核情况,在15天内以电子文档形式报送市卫计委备案。邮箱:qzzfk588@163.com)。

(3)推荐村(居)两委班子成员候选人,由申请人所在的乡镇(街道)卫计办审核,并将审核情况及时报送县级卫计部门备案。

(4)入驻东海的市行政中心的市直单位工作人员,在申请推荐劳动模范、各类先进个人以及各级党代表、人大代表和政协委员候选人,晋职晋级、调动和入党时,经申请人所在单位初审并签署意见后,可选择到申请人所在的县级卫计部门或市卫计委审核。市卫计委政法科接到申请后,要通过内部流转方式,经申请人所在的县级卫计部门初审后予以办理。

3.受理单位。计生审核按照“谁管理,谁负责”的原则,由申请人所在的计生管理地(以全员人口信息管理系统的信息为准)的乡镇(街道)卫计办或县级卫计部门受理。若计生管理地不明确或漏管(如人户分离、空挂户等)的,由申请人户籍所在地的乡镇(街道)卫计办或县级卫计部门受理。对相互推诿的,由市卫计委裁决。

4.相关材料。若申请人持续接受所在地卫计部门管理且生育情况清楚的,办理计生审核时,只需提供本人身份证户口簿结婚证(离、再婚的,还须提供离婚判决书离婚证和协议书原件。若申请人未被卫计部门纳入计生管理或对其婚育等情况掌握不清的,除提供上述证件外,须提供全部子女(含收养、送养、遗弃、死亡和再婚前生育的子女)的出生情况材料;违法生育的,还应提供违法生育处理情况材料。

(二)集体事项办理程序

1.单位出具计生证明。参评精神文明先进单位或者其他荣誉称号的集体,由所在单位出具该集体在评选年度内落实计生管理责任目标情况的证明。其中,泉州市直单位需先报送其上级主管部门初审。

2.市县卫计部门审核。参评集体持单位证明向所在地县级卫计部门提交申请并由其审核。泉州市直单位向市卫计委提交申请并由其审核;省部属驻泉单位可选择单位所在地的县级卫计部门或市卫计委审核。

(三)办理时限

1.个人事项:符合条件的现场办结

2.集体事项:自收到申请之日起三个工作日内办结。


几点要求

(一)加强组织领导。各地卫计部门要高度重视计生审核工作,按规范要求认真部署落实,并纳入各地计生年度考核内容。要重新制作计生审核公共服务事项流程图和办理指南,并在办事场所、网站进行公开,提升计生窗口行政服务效能。要加强与组织、人事、评选表彰等部门沟通联系,互相支持配合,共同把计生审核工作做好。

(二)加强信息建设。各地卫计部门要加强全员人口信息系统建设,不断提高人口信息的准确率。按照统计口径,对重复管理的对象,要重新落实管理地,避免重复管理;对漏管对象的,户籍地卫计部门要利用计生审核时将申请人的婚育情况等信息录入全员人口信息系统,并纳入管理。要积极创造条件,探索推行计生审核网上办理,真正让信息多跑路、群众少跑腿。

(三)严肃责任追究。要认真落实计生审核各项工作纪律。对以虚假承诺、隐瞒生育事实等手段通过审核的申请人,一经查实,依法取消计生审核证明并通报相关责任部门,并将失信行为纳入信用系统。对在计生审核或计生证明工作中,不依法办事,推诿扯皮拖延、不作为、乱作为的,将予以全市通报,并追究有关领导和工作人员的责任。

本《通知》自印发之日起生效,试用时间半年。

附件:泉州市计划生育审核情况表

 

    泉州市卫计委

2018年1月1日

  附件

最新文章

网友跟帖

关于我们 | 联系我们 | 版权申明 | 免责声明1111

本站所收录作品、热点评论等信息部分来源互联网,目的只是为了系统归纳学习和传递资讯!

免责申明:所有作品版权归原创作者所有,与本站立场无关,如不慎侵犯了你的权益,请联系我们告知,我们将做删除处理!

Copyright 2017-2018 怀孕期 版权所有 湘ICP备15012852号