怀孕7个月有马甲线算什么?我临盆了还有巧克力腹肌!

时间:8年前 (2018-01-26)来源:怀孕期阅读量: 687

导读:

不知道最近你的朋友圈,

有没有这样一位奇女子。

一个怀孕7个月,

还能拥有马甲线的女子。



然而,你们又要说,

这照片是P的吧?

“哪个女人怀孕了还健身啊?”

“头三个月不是危险期吗?”

“你这样健身,你婆婆允许吗?”


为了刷新你们的认知,

我们来一组GIF


这明晃晃的马甲线,还真的不是骗人的。

这位姑娘名叫“长腿菇凉”。

一般人孕期都又胖又丑不想见人,

可人家菇凉认为:

“孕期苦短,何不性感?”

▲ 真人长这样,真的是又美身材又好啊!


怎么样?是不是刷新三观了?

作为一个长期匍匐在ELLEfit编辑台的女纸,

其实并没有很讶异。

因为墙外的健身达人们,

怀孕继续马甲线蜜桃臀的比比皆是。

来,今天就介绍几个给你们认识。


Chontel Duncan

@chontelduncan

 followers:608,000+


临盆前依然有马甲线


Duncan之前就因为怀孕9个月马甲线依然清晰可见,而红遍整个ins。每周的固定节目就是晒大肚子和马甲线。


原本就是健身达人的Duncan,对于怀孕健身非常有一套。你看着不,她又二胎了。这次直接把自己的孕期训练视频放到ins上。

▲ 选择简单负重的下肢训练,锻炼腿部肌肉。


▲ 这个公斤的壶铃我第二天屁股就残废,这么大负重练臀,不愧是专业的


▲ 有氧用拳击代替,也是蛮凶残的


▲ 惊呆了吃瓜群众!怀孕29周竟然还在波比跳!



▲ 每天都有一套规律运动,当然是在专业教练指导下进行的!


目前Duncan怀孕已经超过30周了,也就是说,她即将迎来自己的第二个宝宝。小哥哥早已经迫不及待!

▲ 第一胎和第二胎都是25周时的照片纪念,Duncan身材更好了有木有!


Sarah Stage

@sarahstage

followers:2,200,000+


马甲线中的5.0


Stage是一位哥斯达黎加的内衣模特,本身就对自己有严格的身材管理。而她的马甲线,在没有怀孕前,堪称马甲线中的5.0:巧克力腹肌

▲ 没有对比就没有伤害,虽然右边白白瘦瘦,但是肚子上的线条还是左边的更美


如今宝宝已经两岁的Stage再次怀孕!怀孕初期,依然坚持训练,还感恩赞助商一直以来对于她孕期训练的支持。

▲ 刚刚怀孕的Stage,从这种海报上看,完全没有孕像,只能看到巧克力腹肌


▲ 两岁的孩子常常摸着妈妈的马甲线说:“My baby~”


▲ 不过,拥有马甲线妈妈,不代表宝宝就有诶。Stage有个怪癖,就是在ins上晒儿子的,大肚子!



Emily Skye

@emilyskyefit

 followers:2.100,000+


17周的新手妈妈


相对于前两位老司机,这位妈妈要“新”很多。这是她的第一个宝宝,目前为止也刚满17周。不过Skye每张照片你都能看出,她超级期待!

▲ 诶呀!以前的牛仔裤都已经穿不下啦!


▲ 我晒孕肚,请问你晒的是?


Skye原本就是个模特,为了让自己怀孕后能更快回复,孕期Sype也在坚持锻炼!

▲ 怀孕13周,坚持要走全身训练


▲ 户外训练对于孕妇来说更好,有新鲜的空气,接受更多的光照,有利于促进维生素D的合成,进而补钙,促进胎宝宝的骨骼发育。


你以为这些人都是为了马甲线,

才在怀孕时候不辞辛苦的训练?

大错特错!

孕期运动可是好处多多

1、促进孕消化、吸收功能,给宝宝提供充足的营养


2、促进血液循环,提高血液中氧的含量,让宝宝获得更多的血液供氧,加快新陈代谢,促进宝宝的大脑和身体的生长发育


3、刺激宝宝大脑、感觉器官、平衡器官以及胎儿和呼吸系统的发育。


4、增强体质,增强宝宝免疫力


5、训练加强肌肉和骨盆关节等受到了锻炼,帮助分娩及产后恢复


6、室外运动时,妈妈可以接受更多的光照,有利于促进维生素D的合成,进而补钙,促进胎宝宝的骨骼发育


不过,这些ins红人的训练方式

和平时训练也没什么不同。

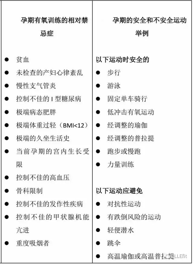
难道孕期训练没有什么讲究吗?


不要看这些红人这么轻松,

她们都有着长期运动基础以及专业运动知识,

强度在她们身体的可控范围内。

所以如果孕期想要运动,

一定要到正规健身房

找专业的孕期运动教练,制定一套

适合自己的,安全,有效的运动计划。



Let's Keep Fit with ELLEfit!

最新文章

网友跟帖

关于我们 | 联系我们 | 版权申明 | 免责声明1111

本站所收录作品、热点评论等信息部分来源互联网,目的只是为了系统归纳学习和传递资讯!

免责申明:所有作品版权归原创作者所有,与本站立场无关,如不慎侵犯了你的权益,请联系我们告知,我们将做删除处理!

Copyright 2017-2018 怀孕期 版权所有 湘ICP备15012852号