【东方食饮】乳制品系列深度报告之七:二胎潮来袭,注册制推进,婴幼儿奶粉供需改善

时间:8年前 (2018-02-22)来源:怀孕期阅读量: 332

导读:

核心观点

  • 行业现状复杂:产品结构高端化、渠道布局多元化、供需失衡引发行业调整。三聚氰胺事件后,婴幼儿奶粉进口快速增长,外资品牌占比超过内资。同时,进口热引发外资品牌价格飙升。反垄断调查后,婴幼儿奶粉涨价潮受到控制,但产品结构向高端、超高端发展,价格上升仍在持续。目前行业渠道呈现多元化,现代渠道优势不再,母婴、电商渠道蓬勃发展。外资品牌占领一二线母婴渠道,国产品牌精耕三四线母婴店;线上线下母婴、电商融合,龙头乳企纷纷构建母婴生态圈。婴幼儿奶粉市场高速扩张引发乳企加速产能布局,产能过剩日渐凸显。2016年行业销售额、销售量齐降,未来行业将提高集中度,渠道发展抢占份额成为乳企重心。婴幼儿奶粉行业处于变革期、转型期,新的阶段、新的格局正在成型

  • 全面二孩政策将来带生育高峰,婴幼儿奶粉市场容量有望大幅扩张。全面二孩政策将促进生育高峰的到来,2016年新增出生人口数量超预期。根据单独二孩家庭20%的生育申请率估计,2017~2021年全面二胎政策的新增出生人口约为860万人,未来3年为生育高峰。假设未来5年奶粉平均价格、母乳喂养率保持不变,未来5年婴幼儿奶粉市场规模可增加约400亿元。

  • 婴幼儿奶粉配方注册制引导行业出清,中小品牌加速退出市场,国内龙头乳企抢先发力配方注册。婴幼儿奶粉配方注册制2018年1月1日落地,限制每个工厂最多可拥有3个系列、9种产品配方,大量品牌面临淘汰。2016年中小品牌、大型乳企副品牌、海外杂牌奶粉加速倾销,预计之后将出清20%的市场份额,在三四级市场腾出约150亿元市场空间。目前国内乳企已经抢先开展配方注册申请,第一批注册品牌将率先以合规身份进入市场。同时,国内品牌在三四级市场相比外资品牌具有一定的渠道优势,也有利于其首先受益杂牌退出。我们预期2017年上半年,中小品牌渠道库存将逐渐下降;下半年,注册制的过渡期进入尾声,未来市场进入规范、集中度高的成熟发展阶段。

  • 跨境电商、海淘税收红利下降。2014-2016年,保税进口模式享受行邮税税率优惠,跨境进口零售电商交易额两年增加1.5倍。2016年4月,新税改政策出台,跨境电商渠道婴幼儿奶粉500元以下、500元以上税率分别增加11.9%和1.9%;同时,根据正面清单的限制条件,跨境电商进口的婴幼儿奶粉也必须通过注册制,政策向一般贸易靠拢。另外,海淘商品行邮税调整,婴幼儿奶粉行邮税税率增加5%至15%,海淘税收成本上升。

投资建议与投资标的

  • 综合以上分析,我国婴幼儿奶粉行业正向好的方向转变。一方面,二胎全面放开,之后几年我国新增出生人口数量增多,对婴幼儿奶粉需求增多。另一方面,配方注册制的推出,有利于婴幼儿奶粉供给侧的改善,三四线城市杂牌退出有望腾出150亿元市场空间,国内大品牌有望首先受益,抢占市场。建议关注贝因美(002570,未评级)、合生元(1112.hk,未评级)。

风险提示

  • 注册制审批低于预期的风向,行业竞争仍然激烈的风险。

一、行业现状:产品结构升级、销售渠道多元化、市场供需失衡

1.1 进口奶粉热改变国内格局, 产品高端化支撑价格上行

三聚氰胺引发奶粉进口潮,国产品牌份额压缩

三聚氰胺事件后,国产奶粉质量饱受质疑,海外奶粉购买热度剧增,婴幼儿奶粉进口量CAGR高达20%。2008年三聚氰胺事件爆发,三鹿、蒙牛、雅士利、伊利等国内知名品牌泥足深陷,消费者对国产奶粉的信任跌入谷底,次年婴幼儿奶粉进口量呈现爆发式增长。2010-2013年,进口奶粉消费需求持续增加,之后跨境电商、海淘借势兴起,婴幼儿奶粉进口渠道多元化。2013年9月,国家质监局对婴幼儿配方乳粉的境外生产企业实施注册制,受监管收缩影响,14年婴幼儿奶粉进口量与13年持平。而近两年消费升级带来进口奶粉需求,婴幼儿奶粉进口增速恢复强势。2016年全年我国进口婴幼儿奶粉22.13万吨,同比增长25.8%;价值30.09亿美元,同比增长21.8%。

伴随着婴幼儿奶粉进口规模的高速增长,国内市场份额遭受外资品牌侵蚀。2007年外资品牌占比仅40%,2014年已经上升至55%,目前内外资品牌比例约为4:6。2016年婴幼儿奶粉市场市占率前三分别为雀巢(包括子公司惠氏)、美赞臣、达能,雀巢市占率高达15.6%,超过美赞臣、达能两倍,渐成一枝独秀。伊利、贝因美、雅士利、飞鹤等国内婴幼儿奶粉企业市占率均呈下滑态势;除伊利外,2016年所有内资企业市占率跌破5%。

进口热外资奶粉疯狂涨价,反垄断打击提价乱象

进口婴幼儿奶粉需求激增诱发涨价潮,消费者偏向高价高品质产品,08-12年年均涨价幅度接近10%。三聚氰胺事件后,消费者对国产品牌的信心难以恢复,外资品牌备受追捧。倚仗消费者对进口婴幼儿奶粉的亲睐,外资乳企以原材料价格上涨、配方升级、包装升级等理由频繁提高销售价格,并且多次呈现集体调价的涨价潮。4年间各乳企累计价格涨幅最高达到50%,与2008年相比,各外资品牌售价上涨50-100元。

涨价潮扭曲国内婴幼儿奶粉价格。2008-2013年,我国进口婴幼儿奶粉销售价格累计提高30%-50%,远高于国外相同品牌奶粉售价。2013年,美赞臣1段天猫售价高于美国15元、香港23元,美赞臣原装进口奶粉售价几近美国、香港1.5倍;惠氏3段天猫售价超过200元,约为英国和澳大利亚售价2倍。因渠道成本差异,商超、母婴渠道售价可能更高。

2013年7月,国家发改委启动对婴幼儿奶粉企业的反垄断调查。调查启动后,惠氏、菲仕兰、多美滋等外资企业降价5%-20%,降价产品涉及各公司旗下主流配方奶粉系列。反垄断调查及处罚结果对婴幼儿奶粉频繁提价起到了遏制作用,近3年未见集中涨价现象出现。

提价受限新品加码,价格上行借助高端化

2013年反垄断调查后,乳企提价行为稍缓,但受消费需求驱动,国内外品牌争相推出中高端奶粉产品,婴幼儿奶粉价格继续上行,产品结构高端化。2009-2013年,内外资品牌婴幼儿奶粉平均零售价格上升近30元/kg;2013年7月-2014年5月,受反垄断调查影响,外资品牌婴幼儿奶粉零售价呈现小幅下降;此后三年,内外资品牌婴幼儿奶粉均价又上涨10元/kg。受政策影响,婴幼儿奶粉价格增速趋缓,但增长趋势持续。

2013年前婴幼儿奶粉均价上涨源于乳企频繁提价;2013年后消费结构升级成为均价上行主要动力。2012-2016年高端及超高端(300元/900g以上)奶粉线下销售额占比由27%上升至49%,消费结构向高端化转变。2011年开始,婴幼儿配方奶粉企业加快对高端、超高端奶粉布局。11-16年,婴幼儿奶粉高端、超高端产品呈现爆发式增长,前10品牌合计推出近13个新系列,主打特点集中于原罐原装进口和营养元素差异。

目前国内婴幼儿奶粉主流产品集中于中高端系列,价位主要位于200-300元。国内龙头企业低端奶粉系列较少,目前还剩有伊利旗下的金装婴幼儿奶粉、贝因美旗下的可睿心等;中高端奶粉产品涉及婴幼儿奶粉主流价位,大部分企业拥有多个中高端婴幼儿奶粉品牌;高端婴幼儿奶粉系列数仅次于中高端产品,除达能、多美滋外各公司均有涉猎;超高端婴幼儿奶粉正在兴起,内外资品牌均在加强。

高端、超高端婴幼儿奶粉销售额显著增加,中高端奶粉销售额受到挤压。2013-2016年,惠氏旗下启赋、铂臻,雅培旗下菁智系列,美赞臣旗下A+荷兰版、亲舒A+、蓝臻,飞鹤旗下星飞凡、超级飞凡等高端、超高端婴幼儿奶粉销售额显著增加,逐渐成为明星产品。目前市场中200-300元婴幼儿奶粉产品丰富,中高端奶粉竞争白热化,惠氏金装、雅培金装、美赞成A+、飞帆等中高端产品销售额受到挤压。随着高端产品布局不断完善,以及消费结构持续转变,未来婴幼儿奶粉价格区间上升或将持续。

1.2 多元渠道融合交汇,乳企构造母婴生态圈

母婴店成婴幼儿奶粉销售重要渠道

2011-2016年,母婴渠道、电商渠道婴幼儿奶粉销售额占比上升,商超渠道份额受到挤压。6年间电商渠道占比翻倍,商超渠道份额压缩过半。2011-2016年母婴渠道占比由36%上升至45%,一跃成为最重要的婴幼儿奶粉销售渠道;根据易观智库调查结果,国内母婴店成为消费者购买婴幼儿奶粉的首选,其次为网购和商超。

母婴店持续发展,抢占线下渠道份额。2015年母婴渠道增长6.3%,线下渠道贡献率达到71%。母婴店主要扎根三四线城市,接近70%的母婴店分布于三四线城市及县城,门店数超过50000家。根据尼尔森统计,母婴店在我国东部和南部各省分布较多,西部和北部分布较少,欠发达地区母婴店布局空间较大。

以国内母婴品牌为主的大众母婴店仍为市场主流。根据《2016年中国母婴店生存与发展调查报告》,母婴店以大众母婴店、进口精品母婴店和卖场型母婴店为主。大众母婴店比例约为39%,其产品以国内品牌为主,主要分布于三四线城市;进口精品母婴店专注销售国际品牌或进口名品,占比约20%;卖场型母婴店集中于一二线城市,为消费者提供一站式母婴用品和服务。目前母婴渠道中,婴儿奶粉渠道毛利率约为10%左右,低于服装、用品、玩具类产品30%-40%的毛利率。受益于销量,婴儿奶粉销售额占比达73%,仍为母婴渠道主力产品。

大型连锁母婴店为母婴群体提供一站式服务,门店规模最高可达几千平米,选址集中于大型商圈、购物中心、医院,部分开设社区精品店。其经营内容包括童装、孕妇用品、玩具、车床椅、奶粉、食品、婴儿用品、图书音像等十多种品类,并涉及婴儿洗澡、儿童乐园、早教等服务。大型连锁母婴店常与国内外知名品牌商达成合作,孩子王、乐友等超大型母婴店通过品牌直供引进进口产品,并提供保税进口商品和海淘业务。其婴幼儿奶粉合作商包括雅培、雀巢、惠氏、美赞臣、美素等境外龙头乳制品企业,店内婴幼儿奶粉基本由进口品牌占据。

目前大型连锁母婴店呈现区域性分布,一般由公司注册地向四周辐射,通常覆盖多省市的一二线城市。华东、华中、华南、华北地区大型母婴店布局较为集中,西南、东北、西北地区发展较弱或尚未布局。目前该类母婴店重点区域一二线城市布局基本成形,自营门店多在200家以上,会员规模高达百万。大型连锁母婴店开始关注三四线城市母婴市场,但三四线城市的人口集中度、消费逻辑、物流网络、商圈规模与一二线城市仍存在差距,可能影响大型连锁母婴店的渠道下沉。

三四线城市、县城通常被当地小型连锁母婴店、夫妻店占据。其类型为大众母婴店,采用加盟或自营分店扩展规模,覆盖范围一般由当地延伸至附近城市。该类母婴店店铺面积较小,分散于当地社区、商业街,经营内容主要为奶粉、纸品、用品、玩具、童装等有限品类,服务内容较少。随着城市级别的下降,母婴店中供应的婴幼儿奶粉向国产品牌和国外中小品牌倾斜。

母婴、电商界限模糊,社区+电商形成新潮流

互联网影响消费者行为,电商渠道发展平稳。2011-2016年,奶粉行业电商渠道占比由15%强势增加至32%,根据15年婴幼儿奶粉市场800亿销售额测算,目前线上市场容量约250亿。

母婴电商平台主要有五种模式,分别为:综合电商平台搭建的母婴频道,如天猫母婴、京东母婴;垂直母婴电商,如贝贝网、蜜芽宝贝、麦乐购;母婴渠道线上衍生的O2O电商,如孩子王、乐友孕婴童;母婴社区转型的社群电商,如辣妈帮搭建的辣妈商城、宝宝树旗下的美囤妈妈、妈妈网构建的小树熊商城等;母婴品牌自建电商,如合生元旗下妈妈100APP、贝因美旗下妈妈购、十月妈咪官方商城等。随着电商渠道的不断发展,母婴渠道、国内电商平台、跨境电商界限日渐模糊,传统渠道定义逐渐颠覆,全渠道布局成为母婴行业未来趋势。

综合电商母婴频道具有大型电商的渠道、物流、品类优势,仍为婴幼儿奶粉的主要线上渠道。综合电商母婴频道借助电商平台优势,覆盖国内外大、中、小品牌,品类丰富、供应链完善、服务质量高。受益于国内外母婴品牌、大型母婴连锁店在电商平台上搭建的旗舰店店铺,综合电商母婴频道兼具了母婴渠道O2O电商、品牌自建电商的部分优势。根据易观智库调查数据,天猫、京东、1号店、苏宁易购等传统电商仍为婴幼儿奶粉消费者首选。

大型连锁母婴店多采用“连锁店+网上商城+APP”全渠道经营模式,化身O2O电商。该类母婴店线下采用直营、加盟模式发展门店,丰富布局区域;线上构建官方电商平台,入驻天猫、京东、苏宁等平台类电商网站并开发移动端APP。线上下单线下送货、提货的O2O模式结合了电商的便利性和母婴店的实物展示,优化了消费体验、突破了门店的经营时间限制,成为大型连锁母婴店的主流运作模式。

垂直母婴电商以母婴行业跨境电商为主,部分提供类似母婴频道的全品类服务。跨境平台专注国外直邮、保税进口商品,基本覆盖进口母婴品牌。其通过海外品牌方、总代理、原产国零售渠道采购商品,利用海外仓库直邮或保税进口模式送达国内。从价格上看,跨境电商平台价格<海淘价格<一般贸易进口价格。与代购相比,垂直母婴电商自营模式集中采购成本低,海外仓、国内保税仓仓储、物流成本可控、配送时效性高;与传统海淘(国外电商平台购买,直邮或转运国内)相比,跨境电商购买便捷,物流时效性好,退换货有保障;与一般贸易进口商品相比,渠道环节压缩,渠道加价有限。

社区+电商完善母婴市场生态。母婴市场消费者通常为新晋宝妈、宝爸,该类人群会因身份转变出现特殊的情感、社交和知识需求。孕产期生理检查、情绪调整、母婴用品选购;产后护理、宝宝喂养、早教、家庭关系处理等一系列问题覆盖各个生育阶段。母婴社区针对该类人群的社交需要,构建了社区论坛、孕婴育儿知识、家庭空间、品牌指南等栏目,为其提供情感交流、经验分享、知识学习、宝宝成长记录等服务,并提供线下育婴讲座、沙龙等活动。

母婴社区基于关系和话题形成了高粘性的群体,成为线上流量入口。2015年使用比例最高的前三类APP分别涉及母婴社区、早教和医疗,其中母婴社区类APP使用比例高达70%。母婴社区利用流量优势为母婴电商、母婴品牌提供导流。辣妈网、妈妈网、宝宝树自建垂直电商平台,覆盖进口母婴产品,提供国内行货、直邮、保税进口商品;育儿网搭建妈妈购栏目,为淘宝电商建立流量入口;妈妈网亲子游栏目连通旗下旅游电商平台,网上药店接入百洋商城;宝宝树推出早教品牌米卡,并为其搭建电商平台“米卡成长天地”。各母婴社区还提供母婴品牌推荐、儿童APP推荐以及为线下商铺引流。根据易观数据,母婴社区推荐已经成为消费者选择奶粉的主要考虑因素。 

乳企渠道多元化,生态构建将成主流

雅培、雀巢、惠氏、美赞臣、美素佳儿等外资企业通过对孩子王、乐友孕婴童等大型连锁母婴店品牌授权,基本占据了一二线城市。目前,外资企业开始关注三四线城市,并利用母婴渠道进军乡镇。2016年雅培与布局三四线城乡的母婴连锁店阿拉小优、谷子孕婴达成合作;惠氏近两年实现了近1000个县级市渠道下沉。

目前内资企业三四线母婴渠道仍有优势。2016年伊利与爱婴岛达成合作,并在全国布局伊利母婴体验店。贝因美自建童婴渠道,旗下比因美特婴童用品店、贝因美亲子超市和贝因美婴童生活馆等加盟店、品牌授权店达到1100余家;2016年贝因美与米氏、爱婴岛达成战略合作协议,继续发力母婴渠道。合生元持续拓展线下药店、母婴店数量,2015年合生元线下母婴店数已经超过2万家。

目前布局互联网已经成为婴幼儿奶粉企业的主要战略之一。贝因美、飞鹤、合生元、圣元、惠氏、雅培等国内外婴幼儿奶粉企业在天猫、京东、1号店等综合电商平台搭建官方直营旗舰店,拓展电商渠道;社群电商领域,美素佳儿、美赞臣与宝宝树合作,惠氏与辣妈帮合作;惠氏、雅培、美赞臣、美素佳儿、合生元等也纷纷与贝贝网、蜜芽、母婴之家等垂直母婴电商达成品牌授权。

合生元建立商城+社区模式,妈妈100APP线上分派订单,线下会员店提供O2O配送服务。合生元开发妈妈100APP,搭建母婴社区获取高粘性用户,并向自建商城引流;线下发展二三四线小型连锁母婴店、夫妻店为会员店,构建门店系统。截至2015年3月底,妈妈100活跃会员数目达224万名,线下门店超过2.4万家。

贝因美自建平台型电商妈妈购,一方面作为贝因美官方购物网站,并为线下贝因美超市、童婴馆提供电商平台,实现线上引流;另一方面也提供国内外全品类商品,平台上拥有好孩子、咿呀等母婴品牌、母婴连锁店旗舰店铺,并提供全球购等海淘业务。

婴幼儿奶粉企业通过渠道+服务构建母婴生态圈。2015年伊利提出“母婴生态圈”战略,伊利爱儿俱乐部升级,并与春雨医生达成战略合作,提供医疗咨询、育婴讲座、经验分享、育儿沙龙等服务;惠氏建立惠氏妈妈俱乐部,与嘟嘟医生、春雨医生、育儿24小时达成合作,提供1对1私人顾问、妈妈微课堂等健康咨询、讲座;雅培发布宝贝1325至爱计划,为妈妈们提供专家课程、孕育工具、育儿工具等服务。

1.3 产能过剩乳企厮杀已起,集中度将成政策重心

婴幼儿奶粉行业集中度提升仍有较大空间

婴幼儿奶粉市场参与者共179 家乳制品企业,包括国内乳制品生产企业与进口乳品境外生产企业。2014年国家食品药品监督管理总局实施了婴幼儿配方乳粉生产许可审查,国内104家婴幼儿奶粉生产企业获得许可证书,中小企业占主体,主要分布于黑龙江、陕西和内蒙地区,婴幼儿奶粉产品高达3000个;同年,国家全面实施进口乳品境外生产企业的注册管理,目前注册企业共75家,主要来自欧美地区。

截至2016年底,国外有效注册的婴幼儿配方乳品生产企业共75家,主要来自于新西兰、法国、澳大利亚等地。2016年5月-6月,由于婴幼儿配方乳粉抽检不合格,泓乐奶粉奥地利生产厂“AgranaStärkeGmbH”、 安吉兰德法国生产企业“NUTRIBIO”、 特福芬德国生产企业“TöpferGmbH”被暂停注册;7月,NUTRIBIO整改合格,恢复在华注册资格。

2007-2016年我国婴幼儿奶粉市场CR3基本维持在25%-30%,CR5在40%-45%之间波动。2011年后集中度的小幅下降主要来源于国产品牌市占率的不断压缩。与其他国家相比,婴幼儿奶粉市场集中度仍有较大提升空间。2016年新西兰、瑞典、香港婴幼儿奶粉行业CR3高于80%,意大利、美国等地也在70%以上;瑞典、新西兰、新加坡婴幼儿奶粉CR5占比高达90%,香港、美国等国家CR5在80%以上,集中率几乎达到我国两倍。国外市场参与者少、集中度高、格局稳定,政府对于婴幼儿配方奶粉质量监管极为严格。随着国内婴幼儿奶粉监管政策不断出台,未来我国婴幼儿奶粉行业也将向高度集中的市场发展。

目前国内婴幼儿奶粉市场上前5名的外资品牌市占率达到42.7%,前5名的内资品牌市占率仅18.8%。2016年内资品牌市场占比约40%,国产品牌企业CR5接近47%、CR10接近60%。根据《推动婴幼儿配方乳粉企业兼并重组工作方案》,2018年国产品牌企业CR10争取达到80%以上。按比例推算,2018年国产品牌CR5有望提升至65%以上。假设2018年内资品牌市场占比40%-50%,前5名的内资品牌市占率可达30%。若前5名外资品牌市占率保持不变,未来两年婴幼儿奶粉市场CR10将有望从63%上升至75%。

产能过剩,抢销量竞争白热化

2003-2015年,婴幼儿奶粉市场规模增加近7倍,CAGR达到18%2003-2007年婴幼儿奶粉市场处于高速发展阶段,销售额增速最高达到34%2008-2013年市场规模增速放缓,但仍保持20%以上的发展速度。受益于市场良好态势,婴幼儿奶粉企业毛利率普遍高达40%-60%。各婴幼儿奶粉企业加速布局国内外工厂、引进进口奶源、加大与主要产奶国乳企合作。2013年婴幼儿奶粉市场供需平衡,市场规模达到峰值。此后持续扩张引发产能过剩,市场规模下行,乳企纷纷降价促销、控制产能,婴幼儿奶粉实际销售价格下跌。2014年市场销售额首次出现负增长,15年降幅扩大至10%,市场规模锐减至800亿元。

利用新增人口数、儿童死亡率和不同年龄段婴儿奶粉消耗量测算,目前国内婴幼儿配方奶粉需求量约为80万吨。以2012年为例,2009年、2010年、2011年新增人口数经存活率处理后,可分别作为2012年2-3岁、 1-2岁、0-1岁婴幼儿估计量。根据不同年龄阶段婴幼儿奶粉使用量和喂养率,可以估计2012年不同年龄阶段婴幼儿奶粉需求量。根据估算结果,2012-2015年婴幼儿奶粉需求量基本位于80万吨附近。

2013-2015年,供需平衡点后转折已现,产能过剩逐渐凸显。根婴幼儿奶粉需求量测算结果,13年婴幼儿奶粉需求量约80万吨,市场供应基本满足消费需求。2013年后婴幼儿奶粉需求量未见明显增加,市场扩张带来的产能建设逐渐成型,国内产量与进口规模并增引发产能过剩。2015年国内总供应量接近100万吨,约20%的产量处于剩余状态。

供过于求的形势严峻,市场持续供需调整,行业动荡已达2年。2015年,婴幼儿配方奶粉企业工厂产能利用率下降,买赠、促销诱发企业销售收入下滑。2016上半年,销售量下滑雪上加霜,雅士利、贝因美、伊利、合生元婴幼儿配方奶粉营业收入均大幅下降。

二、全面二孩引发生育高峰,奶粉行业扩容可期

2.1初婚初育推迟,第四次婴儿潮迟未出现

我国曾出现三次婴儿潮,回声婴儿潮间隔24年

中国成立以来出现过三次婴儿潮。1949~1959年,受鼓励生育的政策刺激,人口增长率将近300%。第二次婴儿潮受益于国民经济转好引起的补偿性生育,自1962年开始,1965年达到高峰并持续至1973年,出生人口2.6亿,人口出生率在30‰~40‰之间,平均达到33‰。1986~1991年,上一次婴儿潮新增人口进入生育年龄引发回声婴儿潮,出生人口1.24亿,人口出生率在20‰~23‰之间,平均达到22‰。受计划生育政策影响,第三次婴儿潮较前两次时间缩短,规模减小。

初婚初育推迟,第四次婴儿潮尚未出现,出生人口保持平稳

近十年出生人口数稳定,第四次婴儿潮30年仍未出现。2002年-2015年,国内出生人口数维持在1600~1700万左右,平均出生率约12‰。距离前一次婴儿潮开始时间已经达到30年,第三次婴儿潮新增人口已经全部成年,但第四次婴儿潮仍未出现。

婚育推迟影响婴儿潮降临。2001年-2015年,中国女性30岁以下生育比例呈下降趋势,15年降至41%。根据第六次人口普查数,2010年中国女性平均初婚年龄达到23.71岁,比2000年推迟0.57岁;平均初育年龄达到25.9岁,比00年推迟1.6岁。截至2017年,前一次婴儿潮新增人口已经全部到达26岁,第四次婴儿潮迹象仍不明朗。

2.2二孩政策全面放开,出生人口高峰可期

单独家庭生育意愿近20%

单独二孩政策开放两年内,全国共有约200万单独夫妻提出了再生育申请,约占全国1100万单独夫妻的18%左右。受双独二孩政策影响,2003-2013年,我国二胎生育率基本稳定在10%~11%;2013年11月,单独二胎政策开放,次年二胎生育率达到13.4%,同比增加20.5%;2015年受羊年迷信思想影响,各省普遍出现推迟生产现象,二胎生育率下降。羊年生育遇冷之后,猴宝宝获家庭期待,2016年有望获得2015年转移生育量。不同省份二孩生育意愿差别较大,广东、河北、山东、浙江二孩生育申请率高于平均水平。

二胎政策全面放开,新增人口有望提升

2016年全面二孩政策的目标人群约为9100万人,39岁及以下的目标人群约为4600万人,占比50.4%。2014-2015年底单独家庭二孩生育申请率约为20%,预计二孩生育比例也在20%以内。由于全面二孩目标人群较单独家庭年龄分布更加分散,应按不同年龄段生育意愿推算。按照年龄分布模式,15-29岁女性人群为生育主力,目标人群整体生育意愿约为15%。根据目标人群的生育意愿测算,2017~2021年全面二胎政策的新增出生人口为860万人,平均每年170万人。

2016年二胎效应已显,生育高峰仍看未来三年。根据国家统计局发布的12‰抽样调查推算数据,2016年新增人口数1786万人,较2015年多出生131万人,同比增加7.9%。根据卫计委统计数据,2016年全年住院分娩活产数为1846万人,较2015年多出生200万人,同比增长约11.3%。二胎全面开放带来的生育效应有望在2017年全面出现,17-19年将成生育高峰期。

纯母乳喂养率已近高位,人口增加利好婴幼儿奶粉

我国0-6个月纯母乳喂养率高于世界平均。根据世界银行统计数据,2007-2014年全球0-6个月纯母乳喂养率为36%。根据2013第五次国家卫生服务调查分析报告,我国6个月以内儿童纯母乳喂养率为58.5%,其中城市纯母乳喂养率为62%,农村55.4%,较2008年第四次调查结果27.6%几近翻倍,纯母乳喂养理念逐渐深入人心。与部分发达国家相比,我国儿童母乳喂养率、0-6个月纯母乳喂养率均处于高位,未来母乳喂养率提升空间有限,婴幼儿奶粉市场因母乳喂养率提升受到挤压的可能性较小。

婴儿饮食结构短期不会发生大幅变化,因此可以预期婴儿奶粉市场扩张规模与新增人口比例接近,约为10%~15%。以2017-2021年二胎全面开放预计新增人口数、儿童死亡率、不同年龄段婴儿奶粉消耗量与母乳喂养率估计,未来5年年均奶粉消耗量有望超过90万吨,奶粉需求量约增加10%。根据婴幼儿奶粉销售额与需求量测算,按婴幼儿奶粉均价约为100元/kg计算。假设未来5年平均价格、母乳喂养率保持不变,未来5年婴幼儿奶粉市场规模可增加约400亿元。

三、注册制加速供给收缩,龙头乳企图谋新格局

3.1婴幼儿奶粉配方泛滥,注册制完善监管体系

我国婴幼儿奶粉市场配方泛滥,不同配方辨识度低,增加消费者购买难度。据国家食药监总局统计,我国104家婴幼儿配方乳粉生产企业约有3000个配方,平均每家乳企拥有约20~30个配方,最高者达到180余个配方,不同配方大同小异。过高的相似度导致婴幼儿配方奶粉针对性下降,不同价格、不同年龄段产品差异度小,消费者选购难度高。

国家监管力度加大,政策引导婴幼儿奶粉供给收缩。自2013年开始,国家频繁出台针对奶粉行业的法律法规。2013年11月,国家食品药品监管局出台政策限制国内委托、贴牌、分装婴幼儿配方乳粉,规定不同品名的婴幼儿奶粉须有配方差异;2014年5月,133家国内乳企接受乳业新许可证审核,其中29家未获许可证,市场参与者缩减至104家;《推动婴幼儿配方乳粉行业企业兼并重组工作方案》随后提出,剑指行业集中度低的问题;2016年6月6日,国家食品药品监督管理局发布《婴幼儿配方奶粉产品配方注册管理办法》,对申请人资质、婴幼儿奶粉配方的数量和差异度、奶粉包装与标签都作出了严格要求。

3.2三四级市场杂牌退出,借力渠道国产品牌短期有望受益

《婴幼儿配方奶粉产品配方注册管理办法》进一步将监管范围扩大至进口的婴幼儿配方乳粉产品,海外品牌企业的海外工厂同样受到监管。2016年4月,《跨境电子商务零售进口商品清单》加大注册制监管范围,要求自2018年1月起,跨境电子商务零售进口婴幼儿配方乳粉提供配方注册证书。注册制对于进口婴幼儿配方奶粉的清洗,境外贴牌、杂牌产品将首当其冲。

根据《办法》要求,目前市场上合计179家婴幼儿配方奶粉生产企业,每家企业最多可拥有3个系列、9种产品配方,市场上婴幼儿奶粉系列数预计减少至500种。考虑有些企业可能只能拿到1、2个配方系列,到时候市场上配方系列数将更少。

国内企业品牌数量较多,在这次注册制实施中,将面临品牌数的削减。国内主要内资品牌中,圣元、飞鹤、三元婴幼儿奶粉品牌将裁剪过半。外资企业品牌数相对集中,重点打造核心品牌,注册制新规对其品牌数影响不大。

根据目前奶粉市场结构,约30%的市场份额由中小企业占据。奶粉配方注册制落地后,中小企业份额预计缩减至10%~15%,剩余20%将为大型乳企提供扩张空间。按照目前800 亿的市场规模测算,预计2018年注册制过渡期结束后,大型乳企将获得150亿元的增长空间。

注册制短期利好内资品牌乳企。一二线城市消费水平高,同时对外资品牌认知度高,因此外资品牌占比接近70%、80%。三四线城市由于更多依靠母婴店推荐,杂牌、贴牌品牌由于具有较高的渠道利润,容易被母婴店推荐给消费者购买;另外,国内品牌也更容易进行渠道下沉,深入到三四级城市及更小的乡镇。注册制以后,杂牌、贴牌推出,国内品牌企业容易依靠渠道优势,抢占其退出后的市场。

注册制后长期格局仍需观察。目前母婴渠道婴幼儿奶粉利润在10%左右,低于玩具、服装等商品利润,部分商家已经寻求转型。注册制引发的中小品牌退出可能加速母婴店向服装、童婴用品、玩具等品类转变,母婴渠道婴幼儿奶粉销售份额可能压缩。另一方面,进口婴幼儿奶粉早已垂涎三四线城市市场份额,外资企业已经利用母婴渠道、电商渠道向下线城市进军。尽管目前国产品牌渠道下沉优势仍在,随着进口名品的概念在下线城市不断普及,外资乳企加速渠道精耕,未来三四线城市婴幼儿配方奶粉格局仍未可知。

3.3去库存混乱渐弱,政策落地希望将临

奶粉配方注册制审批启动,政策落地展开新格局。目前注册制流程已经启动,第一批申请以国内大型乳企为主,预计有望在年中出台第一批注册配方。市场出清在即,第一批婴幼儿配方奶粉将获渠道商亲睐,抢入规范市场,婴幼儿奶粉市场格局趋于明朗。

2017上半年,中小品牌渠道库存逐渐下降,各大企业保留品牌日渐明朗。2017下半年,婴幼儿奶粉配方注册制的过渡期进入尾声,未来市场进入规范、集中度高的成熟发展阶段,市场份额提升空间充足,龙头企业受益。

四、东风已去,跨境电商、海淘政策缩紧

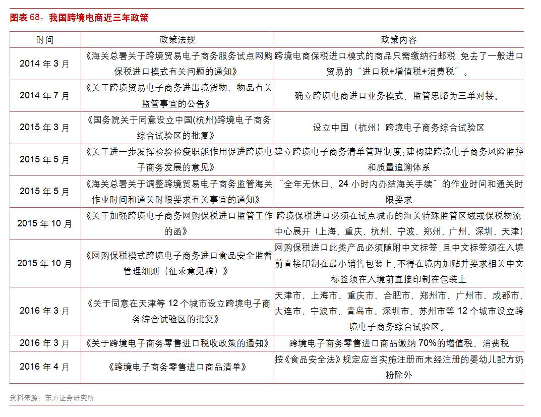
4.1 跨境电商新政缩紧,进口奶粉受影响

借保税模式东风,跨境电商2年规模翻倍

保税进口模式是指将进口商品集中储存于保税区仓库,消费者下单后保税清关,再进行配送。跨境电商的蓬勃发展直接受益于消费升级和保税进口模式政策宽松所带来的利好。2014年3月海关总署海59号文试点跨境电商网购保税进口模式,该模式下以“个人自用、合理数量”为原则,征收跨境电商网购产品行邮税(10%),为跨境电商提供政策优惠。2014-2015年,保税试点城市从的6个增加至12+2,为保税进口模式提供充足发展空间。受益于政策宽松和渠道环节压缩,跨境电商迅速发展,2015年跨境进口零售电商渗透率达到20%,交易额突破2千亿元,超过2013年交易额的2倍。

跨境电商新政缩紧,政策向一般贸易进口靠拢

财政部2016年3月发布《关于跨境电子商务零售进口税收政策的通知》,限定跨境电子商务零售进口商品的单次交易限值为人民币2000元,个人年度交易限值为人民币20000元。在限值以内进口的跨境电子商务零售进口商品,关税税率暂设为0%;进口环节增值税、消费税取消免征税额,暂按法定应纳税额的70%征收。超过单次限值、累加后超过个人年度限值的单次交易,以及完税价格超过2000元限值的单个不可分割商品,均按照一般贸易方式全额征税。跨境电子商务零售进口商品自海关放行之日起30日内退货的,可申请退税,并相应调整个人年度交易总额。

《关于跨境电子商务零售进口税收政策的通知》表明,不属于跨境电子商务零售进口的个人物品以及无法提供交易、支付、物流等电子信息的跨境电子商务零售进口商品仍按现行规定。这意味着个人携带物品、未接入电子商务交易平台的交易、快递不能提供三单信息的交易将仍按行邮税收取。税改政策基本覆盖整个跨境进口零售电商行业,以保税模式和自建物流、物流合作为主的B2C、自营平台将成为政策的主要对象,部分直邮模式且未接入电子商务交易平台的C2C平台不在此次税改范围内。

对于婴幼儿奶粉,实施新税制后税率上升。购买额低于500元时,奶粉类商品税率由0上升至11.9%,最高多付59.5元的税收;购买额高于500元时,奶粉类商品税率由10%上升至11.9%;作为高频低价商品,2000元限值对婴幼儿奶粉影响较小。

行邮税政策下,低价商品常通过包裹拆分进行合理避税,跨境电商进口奶粉通常无需缴纳税款;税改后11.9%的增值税将直接带来成本提升。新税改削弱了跨境电商的价格优势,中小电商将直面税价上升导致的客户流失。对于流量控制力较强的大型跨境电商,种类丰富和配送便捷的优势依然存在,物流、清关、支付方面的支持政策将抵消部分负面影响,流量损失有限。

另外,跨境电商对进口的婴幼儿配方奶粉也要求注册,意味着之后在跨境电商平台进行销售的婴幼儿奶粉配方都需要通过国内的注册,是专门针对中国消费者的定制产品。而目前热销的海外原版可能将无法继续销售,跨境电商的价格优势将不再明显,政策向一般贸易靠拢。

4.2海淘代购避开新税改,行邮税调档税率仍见涨

海淘冲击奶粉市场,直邮模式避开新税改监管

海淘代购是指消费者通过国外购物网站、国内平台或专人从原产地采购进口商品,直邮或转运国内。受三聚氰胺事件影响,进口奶粉需求激增助力海淘崛起。2008-2015年海淘市场规模增加近100倍,复合增长率达到87%;海外奶粉通过海淘渠道涌入国内市场,抢占约15%的市场份额。

海淘渠道采用直邮或直邮+转运模式,其清关方式通常为快递、邮政或灰色清关。海淘产品价格优势一方面来源于渠道环节压缩,另一方面也受行邮税政策支持。由于快递、邮政无法提供三单信息,海淘产品不在新税改监督范围内,继续按行邮税税率清关。

行邮税四档变三档,税率提升降低免税额度

2016年3月,国务院发布《关于调整进境物品进口税有关问题的通知》,将行邮税由四档调整为三档,并于2016年4月开始实施。其中,奶粉作为食品饮料类商品,税率从10%提高到15%。根据50元以下免征额计算,奶粉类商品免税额度从500元下降至333元。

新税改和行邮税政策下,海淘、代购奶粉避税成本上升,跨境电商税额增加。以一罐奶粉900g计算,国外婴幼儿奶粉价格基本在300元以下,婴幼儿奶粉产品利用海淘渠道仍可拆包避税,但免税金额下降势必增加拆包数量,运输费用上升。以海外直邮网站chemistwarehouse为例,税改前购买奶粉可凑单至$99免邮至国内,税改后需支付15%的行邮税或选择约$8的邮费,1罐A2 Premium海淘价格上升约20元。新税改政策提高了跨境电商奶粉税收,税改前天猫、蜜芽等跨境电商平台无需缴纳税费,税改后A2 Premium实际支出也上升约20元。新税改和行邮税调档后,海淘与保税进口价格上升幅度相似,与一般贸易进口商品相比,仍具有较大的价格优势。

五、个股推荐

综合以上分析,我国婴幼儿奶粉行业正面临向好的转变。一方面,二胎全面放开,2016年出生人口超预期,之后几年我国新增出生人口数量增多,对婴幼儿奶粉需求增多;根据我们预测,未来5年我国将新增婴幼儿奶粉市场规模约400亿元。另一方面,配方注册制的推出,有利于婴幼儿奶粉供给侧的改善,三四线城市杂牌退出有望腾出150亿元市场空间,国内大品牌有望首先受益,抢占市场。建议关注贝因美(002570,未评级)、合生元(1112.hk,未评级)。

六、风险提示

注册制配方审批低于预期目前预测注册制第一批配方名单有望在年中出来,如果时间低于预期,可能会影响相关企业的产品销售情况。

行业仍然竞争激烈的风险:我们预期2017年下半年行业竞争将逐步趋缓,有利于国内大品牌企业。但如果届时行业仍然竞争激烈,可能会影响相关企业的销售情况。另外,我们预测之后国内品牌将受益更大,如果外资品牌加快三四线渠道下沉,可能也会影响国内龙头企业。

最新文章

网友跟帖

关于我们 | 联系我们 | 版权申明 | 免责声明1111

本站所收录作品、热点评论等信息部分来源互联网,目的只是为了系统归纳学习和传递资讯!

免责申明:所有作品版权归原创作者所有,与本站立场无关,如不慎侵犯了你的权益,请联系我们告知,我们将做删除处理!

Copyright 2017-2018 怀孕期 版权所有 湘ICP备15012852号